大家好,最近这不是,《文明7》即将发售了,大家都知道《文明6》里有不少我们中国的文明,那么,《文明7》里面一样不少,现在出现的就已经有三个了,那么,各位盒友都知道是哪三个嘛?

那么,接下来,容我为各位介绍一下《文明7》中已经出现的三种中国文明吧。
1.中国汉朝
![]()
中国汉朝在《文明7》中为古典时代文明。
以下是中国汉朝在《文明7》中的介绍与特质。
![]()
![]()
![]()
![]()
可以看到汉朝的一些很标志性的文化象征出现在游戏中,比如未央宫。
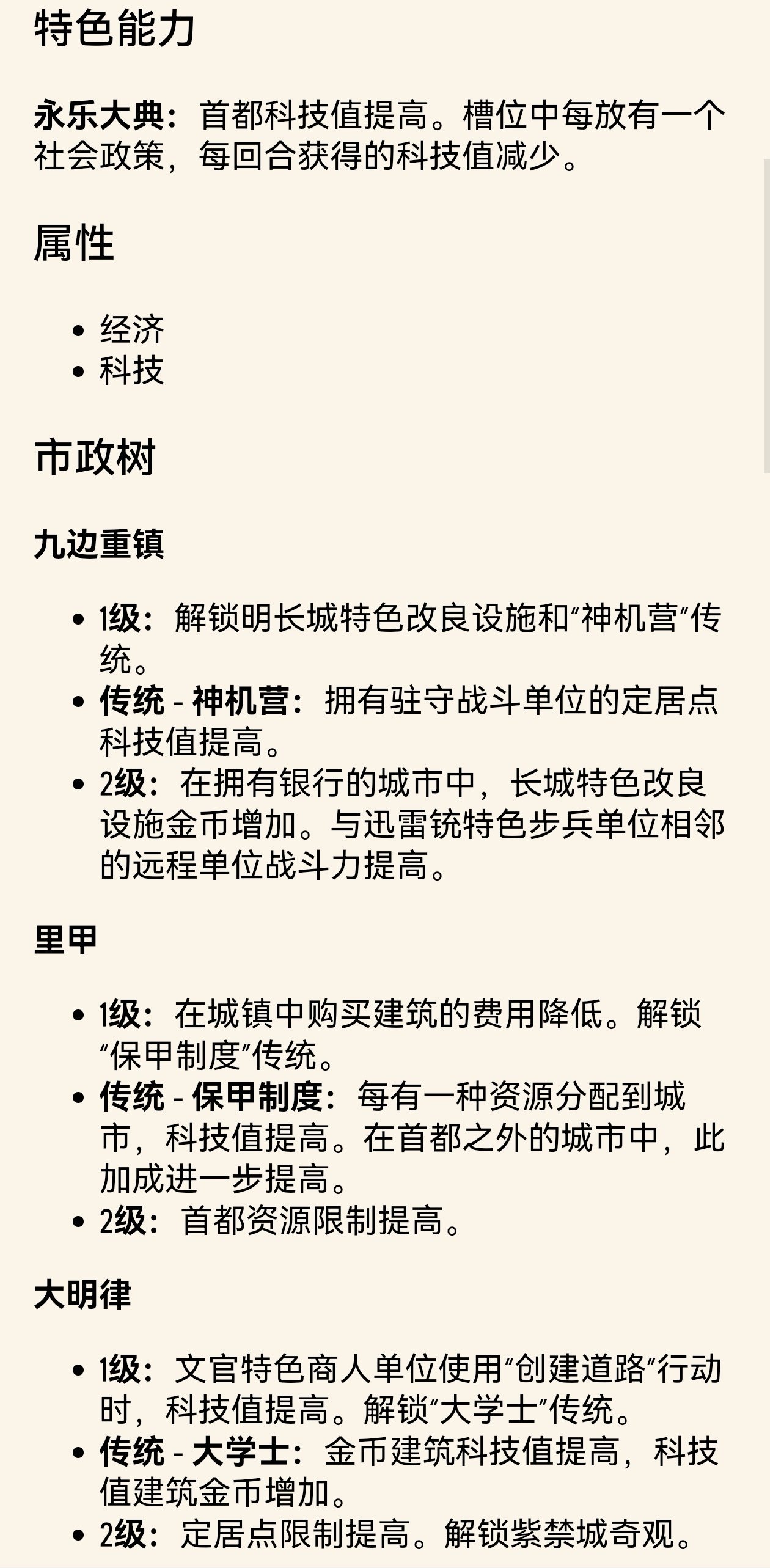
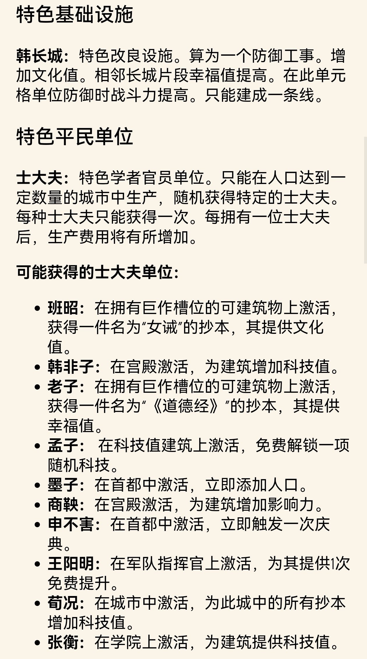
2.中国明朝
![]()
中国明朝在《文明7》中为探索时代文明。
以下为中国明朝在《文明7》中的介绍与特质。
![]()
![]()
![]()
可以看到明朝的一些文化象征出现在游戏中,比如永乐大典,比如明长城,比如紫禁城。
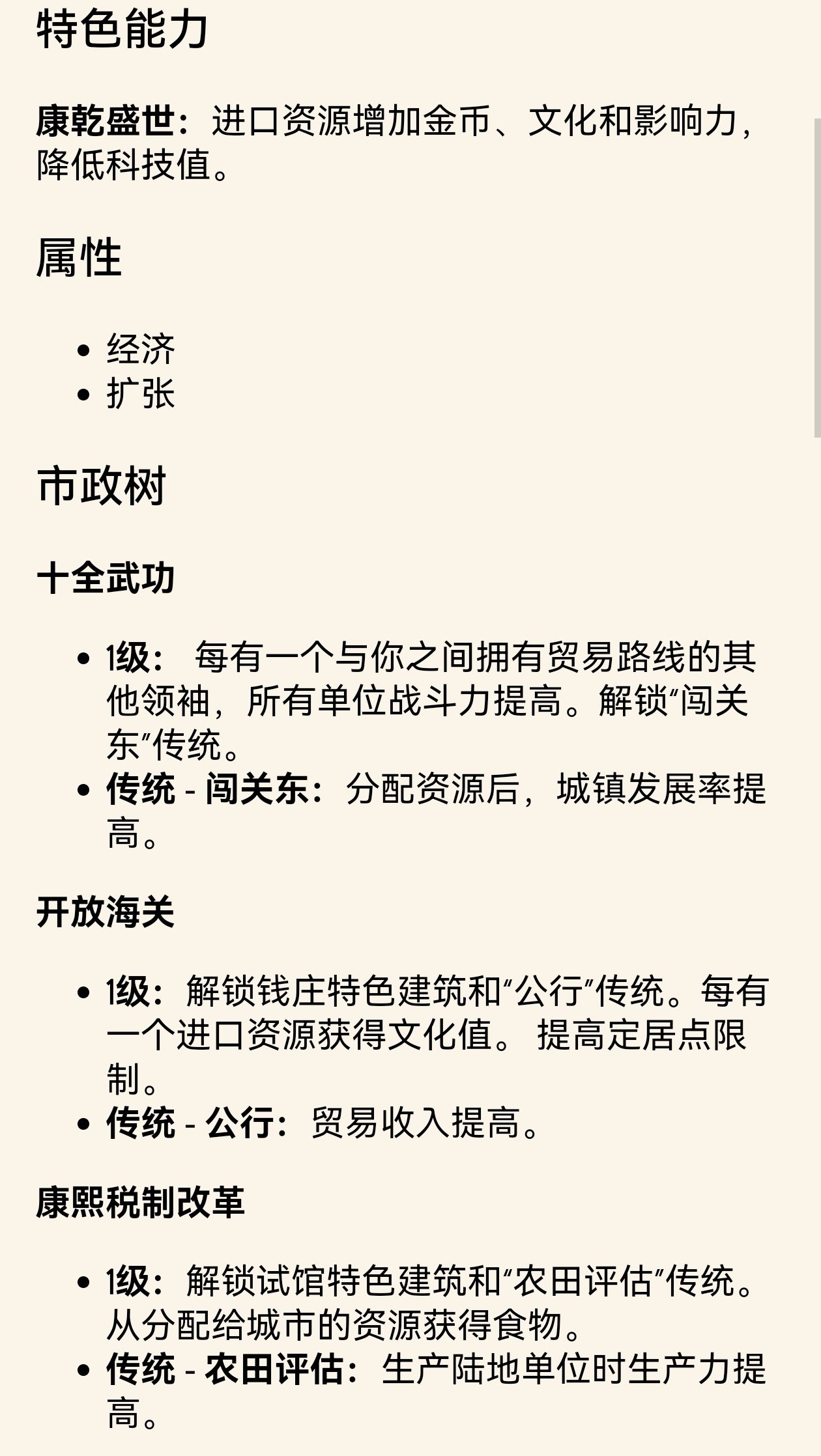
3.中国清朝
![]()
中国清朝在《文明7》中为近世时代文明。
以下为中国清朝在《文明7》游戏中的介绍与特质。
![]()
![]()
![]()
可以看到清朝的一些文化象征出现在游戏中,比如承德避暑山庄。
更多游戏资讯请关注:电玩帮游戏资讯专区
电玩帮图文攻略 www.vgover.com